新闻动态

协会要闻

协会40周年

综合新闻

hk星空体育

地方水协动态

当前位置: 首页 > 新闻动态 > 综合新闻
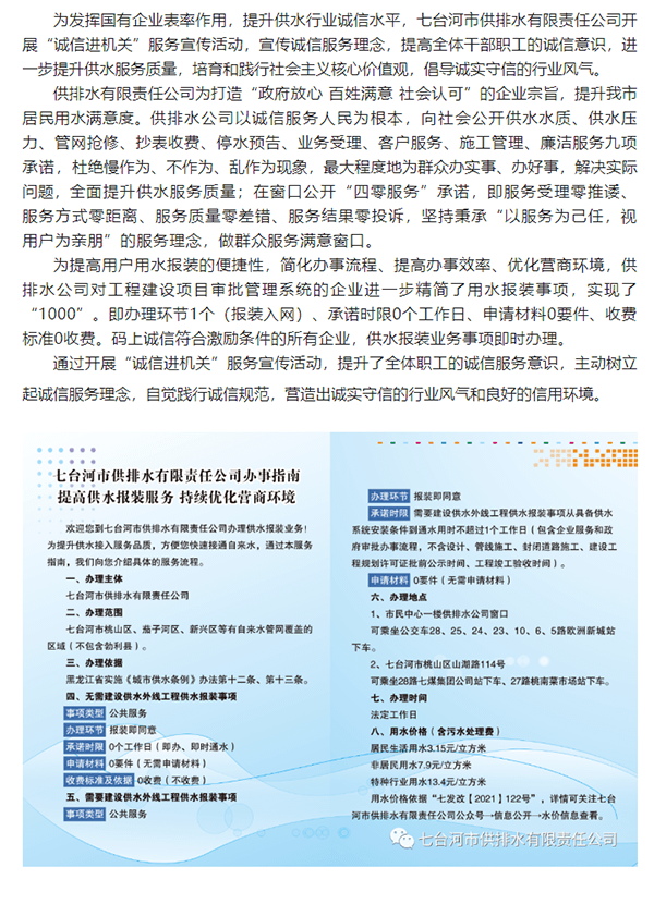
七台河市供排水有限责任公司以诚信服务助力企业高质量发展
发布日期:

七台河市供排水有限责任公司以诚信服务助力企业高质量发展.png

Baidu
map