新闻动态

协会要闻

协会40周年

综合新闻

hk星空体育

地方水协动态

当前位置: 首页 > 新闻动态 > 综合新闻
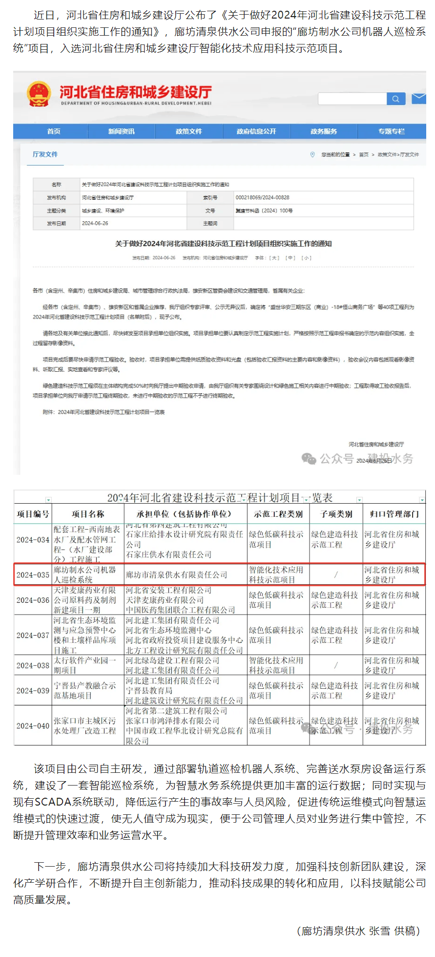
廊坊清泉供水公司“机器人巡检系统”项目成功申报2024年河北省建设科技示范工程计划项目
发布日期:

廊坊清泉供水公司“机器人巡检系统”项目成功申报2024年河北省建设科技示范工程计划项目.png

Baidu
map